首页 > 资讯中心 > 时政要闻

不为未满16周岁未成年人提供网络直播服务

发布时间:2021-06-01  来源:新华社

  原标题: 不为未满16周岁未成年人提供网络直播服务

20210601100956534459726

20210601100957485672951


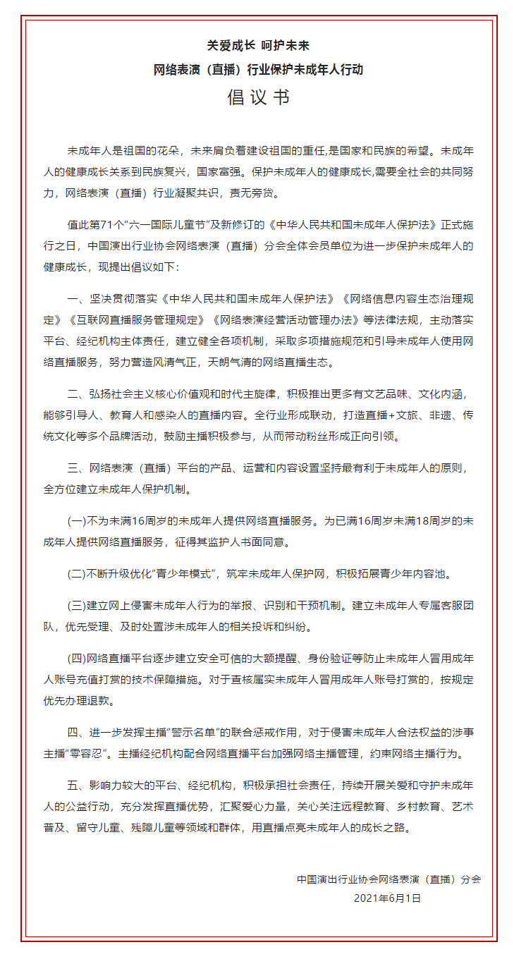
  中国演出行业协会网络表演(直播)分会6月1日发出倡议,网络直播平台不为未满16周岁的未成年人提供网络直播服务,为已满16周岁未满18周岁的未成年人提供网络直播服务,征得其监护人书面同意;逐步建立安全可信的大额提醒、身份验证等防止未成年人冒用成年人账号充值打赏的技术保障措施。(记者白瀛)


版权所有:呼和浩特市总工会  蒙ICP备19004934号-2

业务咨询:0471-5979451

举报电话:0471-5981596   4600893

举报邮箱:hszghjgjw@163.com

蒙公网安备 15010402000767 号

技术支持:内蒙古凌动信息科技有限公司